Compilação com os melhores mapas mentais, conceituais, infográficos, diagramas e resumos sobre bioeletrogênese.
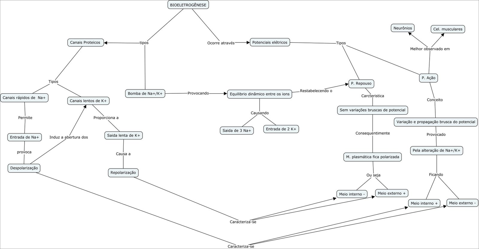
Mapa Mental sobre bioeletrogênese (1)

Mapa Mental sobre bioeletrogênese (2)

Mapa Mental sobre bioeletrogênese (3)

Mapa Mental sobre bioeletrogênese (4)

Mapa Mental sobre bioeletrogênese (5)

Mapa Mental sobre bioeletrogênese (6)

Resumo sobre bioeletrogênese
A bioeletrogênese é um processo biológico fascinante que envolve a produção de eletricidade por organismos vivos. Essencialmente, refere-se à capacidade de micróbios, plantas e animais gerarem correntes elétricas como subproduto do seu metabolismo ou como parte de suas estratégias de sobrevivência.
Em micro-organismos, como bactérias e arqueias, a bioeletrogênese ocorre através da transferência de elétrons fora da célula, frequentemente para um receptor de elétrons externo. Isso pode acontecer através de estruturas especializadas como pilis condutores ou utilizando transportadores de elétrons na membrana celular. Esse processo, conhecido como bioeletrogênese microbiana, tem um potencial significativo em diversas aplicações, incluindo a produção de eletricidade em células de combustível microbianas (MFCs) e a biorremediação de poluentes.
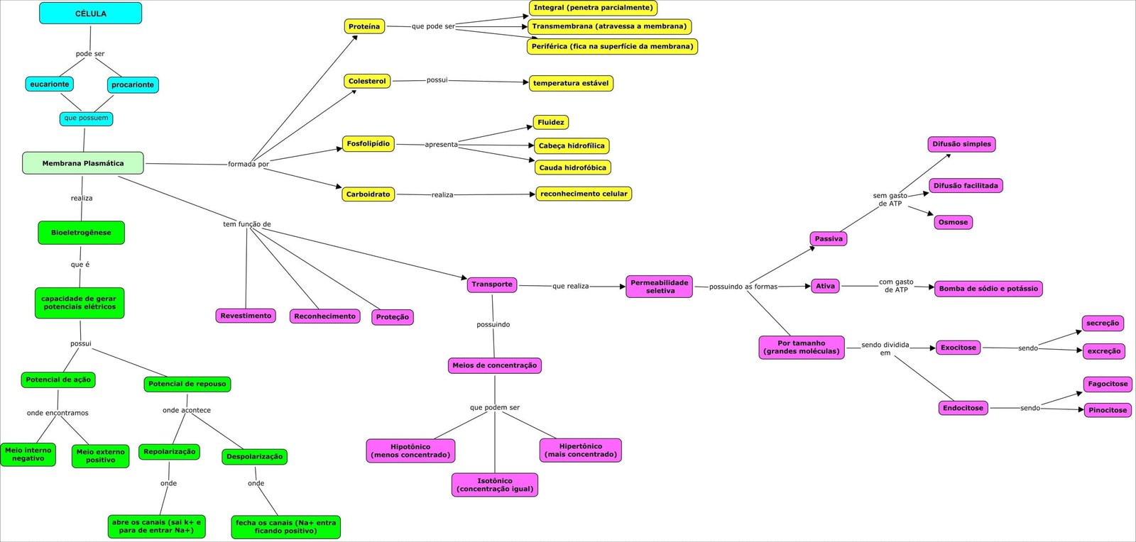
Em plantas e animais, a bioeletrogênese é empregada de maneiras mais complexas. Plantas podem gerar potenciais elétricos em suas células para regular processos fisiológicos, enquanto animais, especialmente peixes elétricos, usam a eletricidade para comunicação, predação e defesa. O sistema nervoso, por exemplo, depende da bioeletrogênese, com os neurônios gerando impulsos elétricos que transmitem informações por todo o corpo.
O estudo da bioeletrogênese oferece insights sobre a evolução da vida, a interação entre organismos e o ambiente, e abre portas para o desenvolvimento de tecnologias inovadoras, como biossensores, dispositivos biomédicos e fontes de energia sustentáveis. A pesquisa nessa área está em constante expansão, revelando novas descobertas sobre os mecanismos e as aplicações da bioeletrogênese.