Compilação com os melhores mapas mentais, conceituais, infográficos, diagramas e resumos sobre Ciclo da ureia.
Mapa Mental sobre Ciclo da ureia (1)

Mapa Mental sobre Ciclo da ureia (2)

Mapa Mental sobre Ciclo da ureia (3)

Mapa Mental sobre Ciclo da ureia (4)

Mapa Mental sobre Ciclo da ureia (5)

Mapa Mental sobre Ciclo da ureia (6)

Mapa Mental sobre Ciclo da ureia (7)

Mapa Mental sobre Ciclo da ureia (8)

Mapa Mental sobre Ciclo da ureia (9)

Mapa Mental sobre Ciclo da ureia (10)

Mapa Mental sobre Ciclo da ureia (11)

Mapa Mental sobre Ciclo da ureia (12)

Mapa Mental sobre Ciclo da ureia (13)

Mapa Mental sobre Ciclo da ureia (14)

Mapa Mental sobre Ciclo da ureia (15)

Resumo sobre Ciclo da ureia
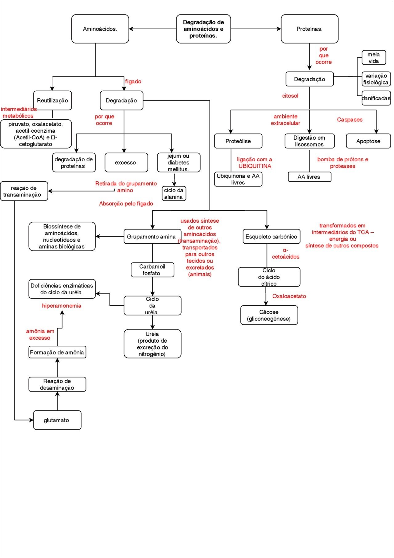
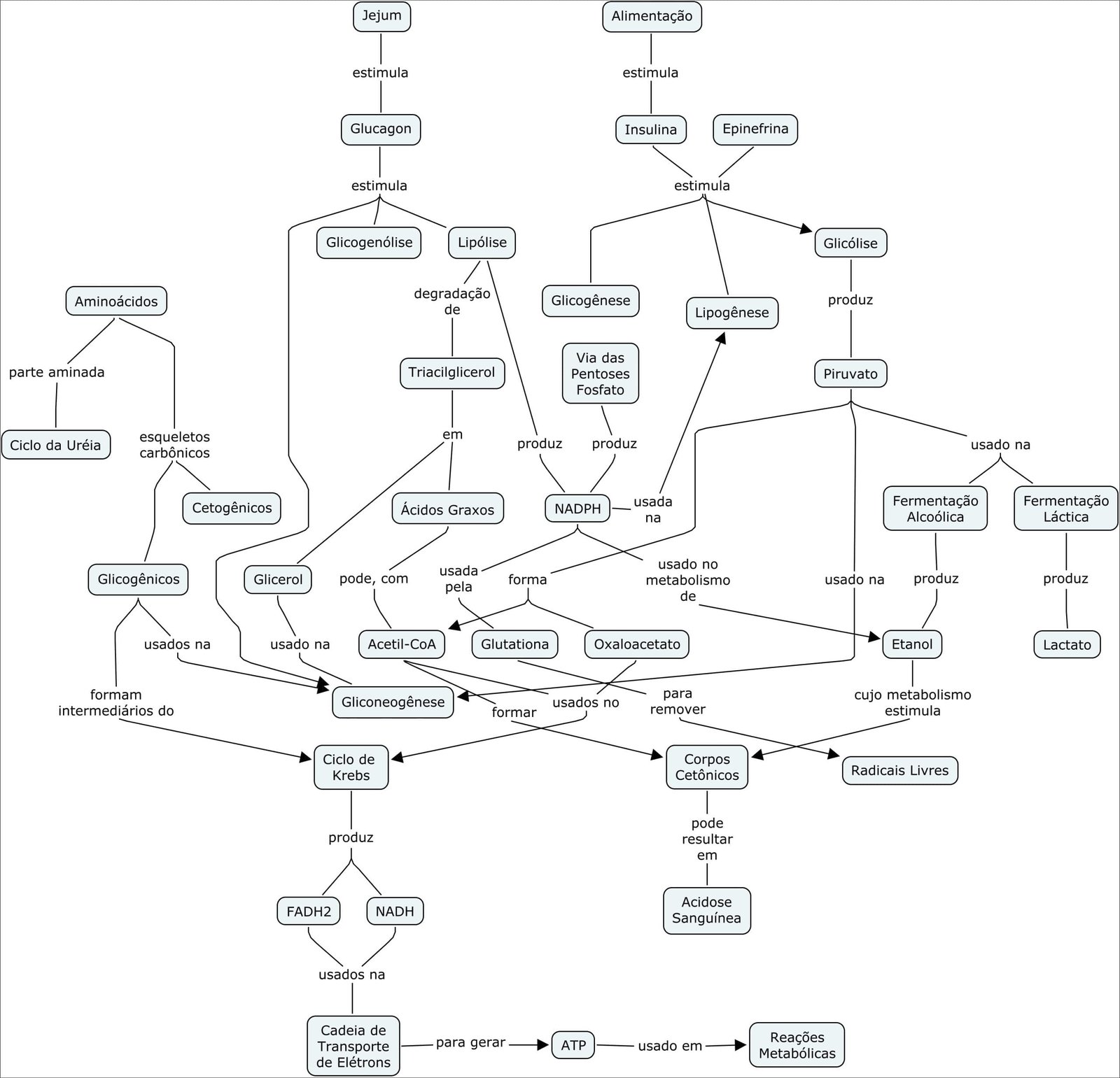
O ciclo da ureia é uma via metabólica essencial que ocorre principalmente no fígado e é responsável por converter amônia tóxica, um subproduto do metabolismo de aminoácidos, em ureia, uma substância menos tóxica que é excretada através da urina. O ciclo da ureia é crucial para a manutenção do equilíbrio nitrogênio no corpo, protegendo os tecidos de danos causados pelo acúmulo de amônia.
O ciclo da ureia envolve cinco reações enzimáticas principais, divididas em duas fases: a fase mitocondrial e a fase citoplasmática. Na mitocôndria, a amônia reage com o dióxido de carbono e o fosfato de carbamil para formar a citrulina. A citrulina, então, é transportada para o citoplasma, onde reage com o aspartato para formar argininossuccinato. O argininossuccinato é posteriormente clivado em arginina e fumarato. Finalmente, a arginina é hidrolisada pela arginase, gerando ureia e ornitina. A ornitina é transportada de volta para a mitocôndria, reiniciando o ciclo.
As enzimas do ciclo da ureia são altamente reguladas, e sua atividade pode ser influenciada por fatores como a disponibilidade de substratos, os níveis hormonais e a ingestão de proteínas na dieta. Deficiências em enzimas do ciclo da ureia podem levar à hiperamonemia, uma condição caracterizada por níveis elevados de amônia no sangue, resultando em sintomas neurológicos graves. Compreender o ciclo da ureia é fundamental para diagnosticar e tratar distúrbios metabólicos relacionados à amônia.