Compilação com os melhores mapas mentais, conceituais, infográficos, diagramas e resumos sobre diuréticos.
Mapa Mental sobre diuréticos (1)

Mapa Mental sobre diuréticos (2)

Mapa Mental sobre diuréticos (3)

Mapa Mental sobre diuréticos (4)

Mapa Mental sobre diuréticos (5)

Mapa Mental sobre diuréticos (6)

Mapa Mental sobre diuréticos (7)

Mapa Mental sobre diuréticos (8)

Mapa Mental sobre diuréticos (9)

Mapa Mental sobre diuréticos (10)

Mapa Mental sobre diuréticos (11)

Mapa Mental sobre diuréticos (12)

Mapa Mental sobre diuréticos (13)

Mapa Mental sobre diuréticos (14)

Mapa Mental sobre diuréticos (15)

Mapa Mental sobre diuréticos (16)

Mapa Mental sobre diuréticos (17)

Mapa Mental sobre diuréticos (18)

Mapa Mental sobre diuréticos (19)

Mapa Mental sobre diuréticos (20)

Resumo sobre diuréticos
Diuréticos são medicamentos amplamente utilizados na medicina para aumentar a produção de urina pelos rins, removendo o excesso de água e eletrólitos do corpo. Eles são prescritos principalmente para tratar condições como hipertensão (pressão alta), insuficiência cardíaca, edema (inchaço) e outras condições que causam retenção de líquidos.
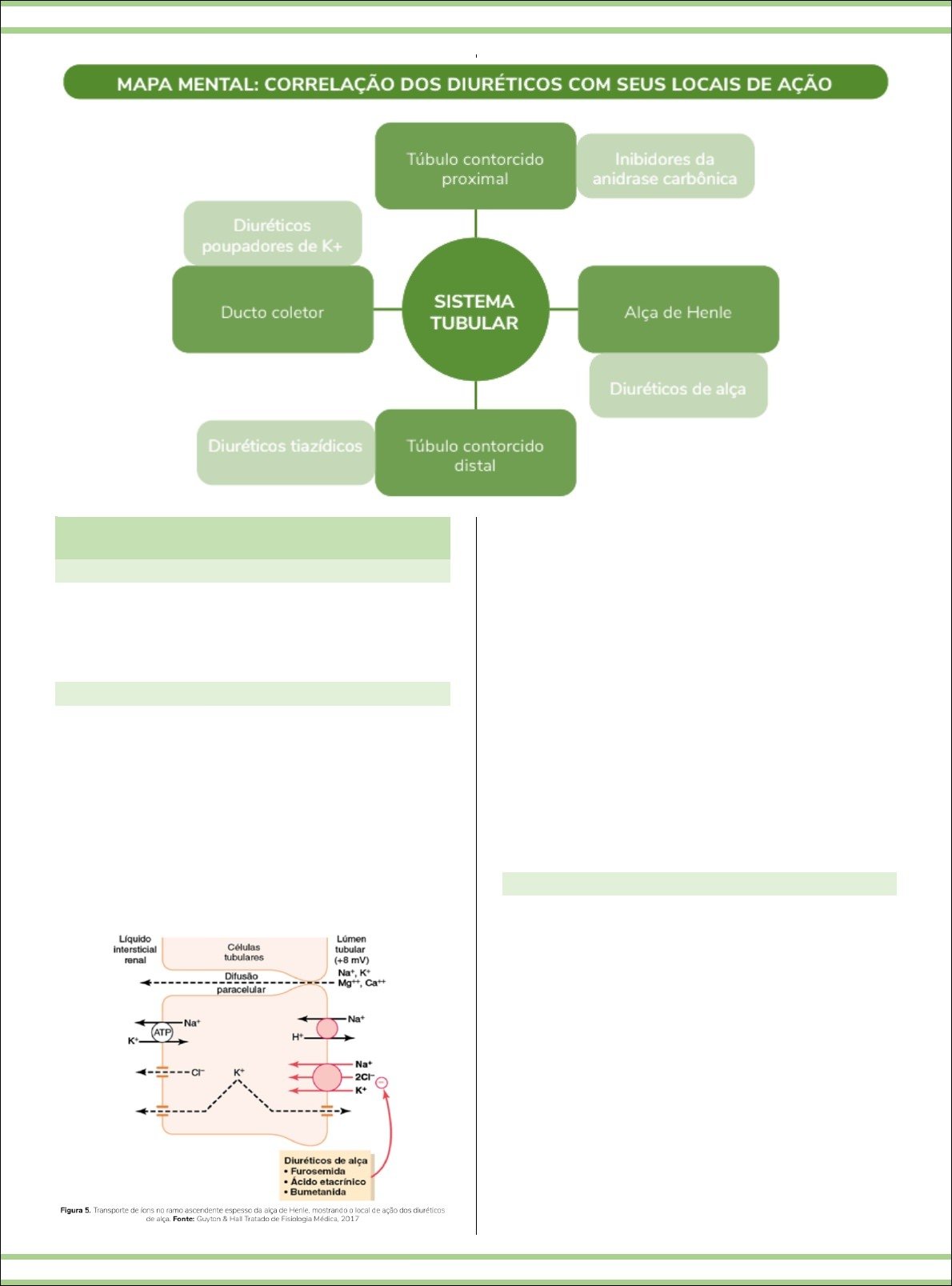
Existem diferentes classes de diuréticos, cada uma agindo em diferentes partes dos néfrons (as unidades funcionais dos rins) e com mecanismos de ação distintos. Os diuréticos tiazídicos, por exemplo, atuam no túbulo contorcido distal, inibindo a reabsorção de sódio e cloreto, e consequentemente de água. Os diuréticos de alça, como a furosemida, são mais potentes e agem na alça de Henle, bloqueando a reabsorção de sódio, cloreto e potássio. Outras classes incluem os diuréticos poupadores de potássio, que atuam no túbulo contorcido distal e ducto coletor, e os diuréticos osmóticos, que atraem água para os rins.
Os diuréticos podem causar diversos efeitos colaterais, incluindo desequilíbrios eletrolíticos (como hipocalemia, hiponatremia e hipomagnesemia), desidratação, hipotensão, tonturas e, em alguns casos, reações alérgicas. A escolha do diurético e a dosagem dependem da condição específica do paciente, da sua saúde geral e dos efeitos colaterais potenciais. O monitoramento regular da função renal e dos eletrólitos é crucial durante o tratamento com diuréticos para garantir a segurança e a eficácia do tratamento.