Compilação com os melhores mapas mentais, conceituais, infográficos, diagramas e resumos sobre etanol.
Mapa Mental sobre etanol (1)

Mapa Mental sobre etanol (2)

Mapa Mental sobre etanol (3)

Mapa Mental sobre etanol (4)

Mapa Mental sobre etanol (5)

Mapa Mental sobre etanol (6)

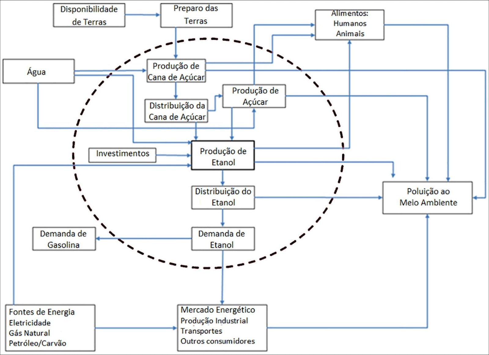
Mapa Mental sobre etanol (7)

Mapa Mental sobre etanol (8)

Mapa Mental sobre etanol (9)

Mapa Mental sobre etanol (10)

Mapa Mental sobre etanol (11)

Mapa Mental sobre etanol (12)

Mapa Mental sobre etanol (13)

Mapa Mental sobre etanol (14)

Mapa Mental sobre etanol (15)

Mapa Mental sobre etanol (16)

Mapa Mental sobre etanol (17)

Mapa Mental sobre etanol (18)

Mapa Mental sobre etanol (19)

Mapa Mental sobre etanol (20)

Resumo sobre etanol
O etanol, também conhecido como álcool etílico, é um álcool produzido principalmente através da fermentação de açúcares de fontes vegetais. É um líquido incolor e volátil, com um cheiro característico, amplamente utilizado como combustível, solvente e matéria-prima na indústria química.
A produção de etanol para fins combustíveis é particularmente relevante, especialmente no contexto da transição para fontes de energia mais sustentáveis. O etanol é produzido principalmente a partir de culturas ricas em amido ou açúcar, como milho, cana-de-açúcar e beterraba. O processo envolve a quebra do amido ou açúcar em glicose, seguida pela fermentação da glicose por leveduras, que produzem etanol e dióxido de carbono.
No setor automotivo, o etanol pode ser utilizado puro (E100) ou misturado à gasolina em diferentes proporções (E10, E20, E85), dependendo da legislação e da compatibilidade do veículo. O etanol oferece vantagens ambientais em comparação com a gasolina, pois a queima do etanol produz menos emissões de gases de efeito estufa. Além disso, o etanol é renovável, já que as plantas utilizadas em sua produção absorvem dióxido de carbono da atmosfera durante o crescimento.
No entanto, a produção de etanol também apresenta desafios. A competição com a produção de alimentos por terras cultiváveis, o consumo de água e a utilização de fertilizantes são preocupações importantes. O futuro do etanol depende da otimização dos processos de produção, do desenvolvimento de culturas mais eficientes e da implementação de políticas que promovam seu uso sustentável.