Compilação com os melhores mapas mentais, conceituais, infográficos, diagramas e resumos sobre História antiga.
Mapa Mental sobre História antiga (1)

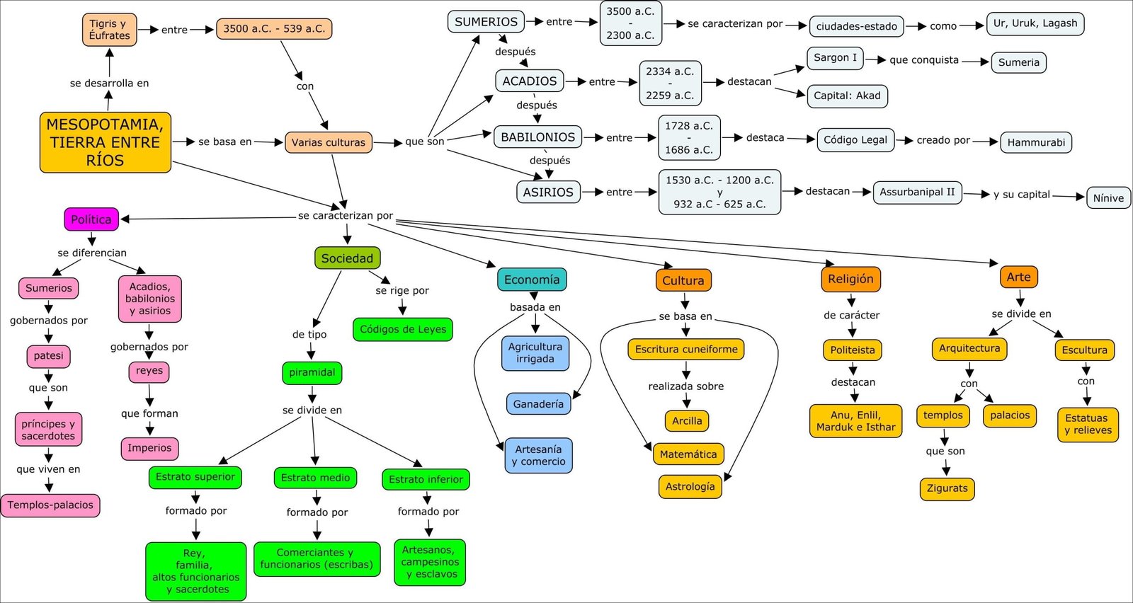
Mapa Mental sobre História antiga (2)

Mapa Mental sobre História antiga (3)

Mapa Mental sobre História antiga (4)

Mapa Mental sobre História antiga (5)

Mapa Mental sobre História antiga (6)

Mapa Mental sobre História antiga (7)

Mapa Mental sobre História antiga (8)

Mapa Mental sobre História antiga (9)

Mapa Mental sobre História antiga (10)

Mapa Mental sobre História antiga (11)

Mapa Mental sobre História antiga (12)

Mapa Mental sobre História antiga (13)

Mapa Mental sobre História antiga (14)

Mapa Mental sobre História antiga (15)

Resumo sobre História antiga
A história antiga abrange o período que vai da invenção da escrita (cerca de 3500 a.C.) até a queda do Império Romano do Ocidente (476 d.C.). É uma era rica em desenvolvimento humano, testemunhando a ascensão e queda de impérios, o florescimento de civilizações e o estabelecimento dos fundamentos das sociedades modernas.
Este período é marcado por importantes avanços, incluindo o desenvolvimento da agricultura, que permitiu o surgimento de assentamentos permanentes e o crescimento populacional. Civilizações como a Mesopotâmia, Egito, Grécia e Roma floresceram, cada uma com suas características únicas, sistemas políticos, religiões e realizações culturais. Os egípcios construíram pirâmides monumentais e desenvolveram hieróglifos, enquanto os gregos legaram a filosofia, a democracia e a arte. Roma, por sua vez, construiu um vasto império, conhecido por suas leis, engenharia e organização militar.
A história antiga também foi palco de conflitos significativos, incluindo guerras entre cidades-estado, impérios em expansão e a formação de alianças. As culturas antigas interagiram e influenciaram-se mutuamente através do comércio, da guerra e da troca de ideias. O estudo deste período nos permite compreender as origens de muitas das nossas tradições, instituições e valores, fornecendo uma base crucial para entender a história humana. É uma época fundamental para se compreender como a sociedade, a política e a cultura se moldaram, lançando as bases para o mundo que conhecemos hoje.