Compilação com os melhores mapas mentais, conceituais, infográficos, diagramas e resumos sobre história da ciência.
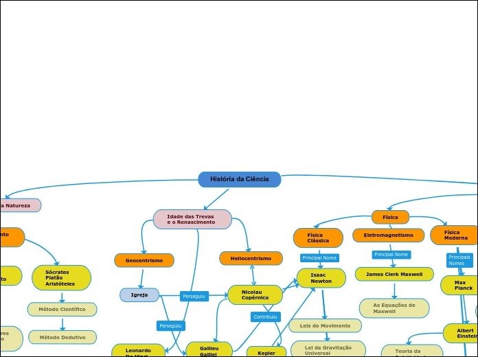
Mapa Mental sobre história da ciência (1)

Mapa Mental sobre história da ciência (2)

Mapa Mental sobre história da ciência (3)

Mapa Mental sobre história da ciência (4)

Resumo sobre história da ciência
A história da ciência é um campo vasto e complexo que explora a evolução do conhecimento científico ao longo do tempo, desde as suas origens nas civilizações antigas até as fronteiras da ciência moderna. Ela não se limita a um relato linear de descobertas, mas sim a uma análise das transformações sociais, culturais, econômicas e filosóficas que impulsionaram e foram influenciadas pela ciência.
As primeiras manifestações de ciência remontam às civilizações mesopotâmica, egípcia, grega e chinesa, com contribuições significativas em áreas como matemática, astronomia, medicina e engenharia. A Grécia Antiga, em particular, viu o surgimento de figuras como Tales de Mileto, Pitágoras e Aristóteles, que lançaram as bases da filosofia natural e da investigação sistemática.
Durante a Idade Média, a ciência foi preservada e desenvolvida no mundo islâmico, com avanços notáveis na álgebra, óptica e medicina. Na Europa, a influência da Igreja Católica moldou o desenvolvimento científico, embora muitas vezes em tensão com as descobertas emergentes.
A Revolução Científica, nos séculos XVI e XVII, marcou uma mudança radical, com o desenvolvimento do método científico, a ênfase na experimentação e o surgimento de figuras como Copérnico, Galileu e Newton. A ciência se tornou uma força social poderosa, impulsionando o Iluminismo e a modernidade.
Nos séculos seguintes, a ciência continuou a evoluir rapidamente, com avanços significativos em todas as áreas, da química à biologia, da física à informática. A história da ciência, hoje, busca compreender como a ciência se relaciona com a sociedade, a política, a ética e o ambiente, e como o conhecimento científico molda e é moldado pelo mundo em que vivemos.