Compilação com os melhores mapas mentais, conceituais, infográficos, diagramas e resumos sobre processo legislativo.
Mapa Mental sobre processo legislativo (1)

Mapa Mental sobre processo legislativo (2)

Mapa Mental sobre processo legislativo (3)

Mapa Mental sobre processo legislativo (4)

Mapa Mental sobre processo legislativo (5)

Mapa Mental sobre processo legislativo (6)

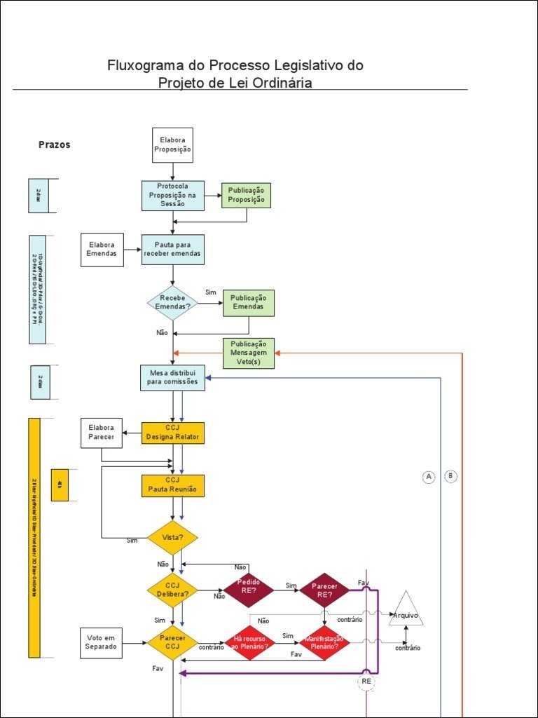
Mapa Mental sobre processo legislativo (7)

Mapa Mental sobre processo legislativo (8)

Mapa Mental sobre processo legislativo (9)

Mapa Mental sobre processo legislativo (10)

Mapa Mental sobre processo legislativo (11)

Mapa Mental sobre processo legislativo (12)

Mapa Mental sobre processo legislativo (13)

Mapa Mental sobre processo legislativo (14)

Mapa Mental sobre processo legislativo (15)

Mapa Mental sobre processo legislativo (16)

Mapa Mental sobre processo legislativo (17)

Mapa Mental sobre processo legislativo (18)

Mapa Mental sobre processo legislativo (19)

Mapa Mental sobre processo legislativo (20)

Resumo sobre processo legislativo
O processo legislativo é o mecanismo fundamental através do qual leis são criadas e modificadas em um sistema democrático. Ele envolve uma série de etapas formais e complexas, que visam garantir a participação da sociedade e a reflexão sobre os impactos das normas.
A jornada legislativa geralmente começa com a iniciativa, que pode ser de membros do Legislativo (deputados, senadores), do Poder Executivo (Presidente, governadores), do Poder Judiciário (em alguns casos) ou da própria sociedade civil (através da iniciativa popular).
Após a iniciativa, o projeto de lei é apresentado e submetido à tramitação nas casas legislativas (Câmara dos Deputados e Senado Federal no Brasil). Essa tramitação envolve análise em comissões temáticas, onde o projeto é debatido, emendado e recebe pareceres técnicos. Em seguida, o projeto é submetido à votação em plenário, onde é aprovado ou rejeitado.
Se aprovado em uma casa, o projeto segue para a outra, repetindo o processo. Caso haja divergências entre as casas, o projeto pode ser enviado para análise em sessão conjunta ou para a sanção presidencial. A sanção é a aprovação do projeto pelo chefe do Poder Executivo. Após a sanção, a lei é promulgada e publicada no Diário Oficial, tornando-se válida e obrigatória para todos.
O processo legislativo, apesar de formal, pode variar conforme o país e o tipo de lei. Ele garante a discussão pública, a participação dos diferentes poderes e a segurança jurídica, contribuindo para a legitimidade e a efetividade das leis.