Compilação com os melhores mapas mentais, conceituais, infográficos, diagramas e resumos sobre Projeto Genoma.
Mapa Mental sobre Projeto Genoma (1)

Mapa Mental sobre Projeto Genoma (2)

Mapa Mental sobre Projeto Genoma (3)

Mapa Mental sobre Projeto Genoma (4)

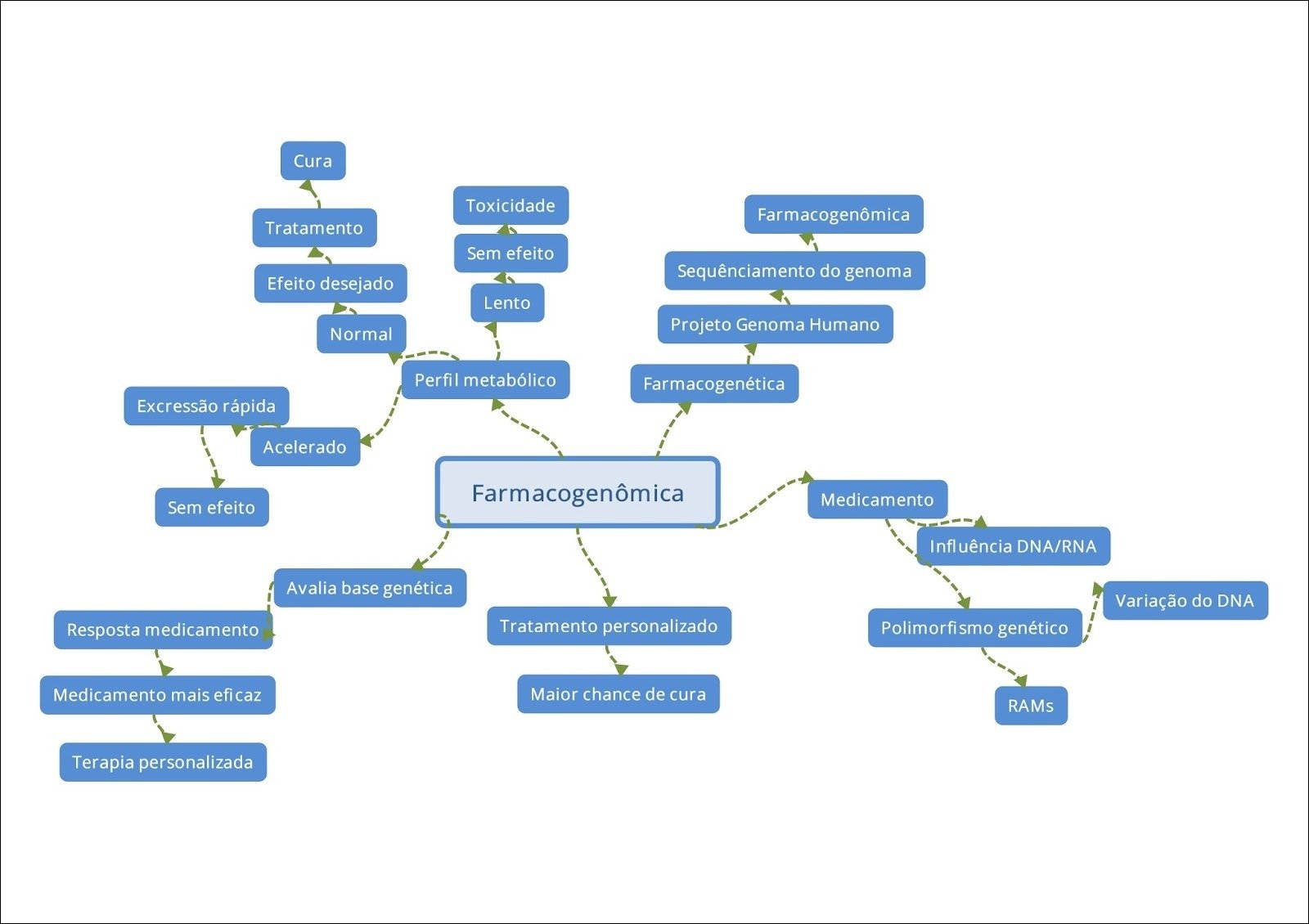
Mapa Mental sobre Projeto Genoma (5)

Mapa Mental sobre Projeto Genoma (6)

Resumo sobre Projeto Genoma
O Projeto Genoma Humano (PGH) foi um ambicioso projeto internacional lançado em 1990 com o objetivo de mapear o genoma humano completo, sequenciando todos os 3 bilhões de pares de bases de DNA que compõem o nosso código genético. Liderado pelos Estados Unidos, com a colaboração de cientistas de vários países, o projeto pretendia decifrar a sequência completa do nosso “livro da vida”, identificando todos os genes humanos e suas funções.
O PGH foi motivado pela promessa de avanços revolucionários na medicina, permitindo o diagnóstico, tratamento e prevenção de doenças genéticas. A possibilidade de identificar genes associados a doenças como câncer, Alzheimer e diabetes, abriu caminho para o desenvolvimento de terapias personalizadas e intervenções mais eficazes.
Os resultados iniciais do projeto, publicados em 2000 e finalizados em 2003, revelaram que o genoma humano contém entre 20.000 e 25.000 genes. Essa descoberta surpreendeu muitos, pois o número era menor do que o inicialmente previsto. O projeto também demonstrou a complexidade do genoma, com a existência de sequências não codificantes que desempenham papéis importantes na regulação genética.
O PGH transformou a pesquisa biológica e médica, fornecendo ferramentas e dados que aceleraram o desenvolvimento da genômica e de tecnologias como sequenciamento de nova geração. O projeto abriu portas para a era da medicina genômica, onde a informação genética é usada para personalizar o tratamento e o cuidado da saúde. As implicações do Projeto Genoma continuam a ser sentidas hoje, com novos avanços em áreas como terapia genética, edição de genes e medicina preventiva.