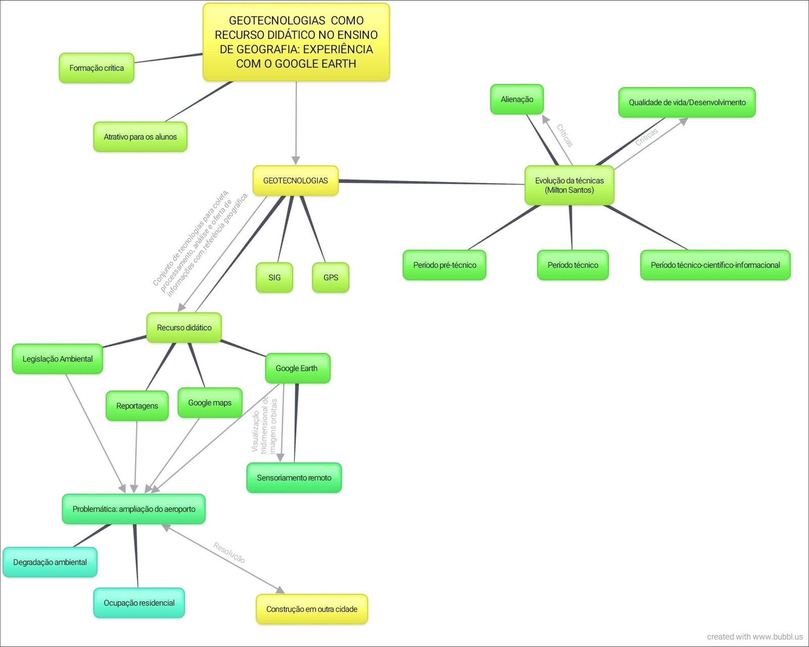
Compilação com os melhores mapas mentais, conceituais, infográficos, diagramas e resumos sobre sensoriamento remoto.
Mapa Mental sobre sensoriamento remoto (1)

Mapa Mental sobre sensoriamento remoto (2)

Mapa Mental sobre sensoriamento remoto (3)

Mapa Mental sobre sensoriamento remoto (4)

Mapa Mental sobre sensoriamento remoto (5)

Mapa Mental sobre sensoriamento remoto (6)

Mapa Mental sobre sensoriamento remoto (7)

Mapa Mental sobre sensoriamento remoto (8)

Mapa Mental sobre sensoriamento remoto (9)

Mapa Mental sobre sensoriamento remoto (10)

Mapa Mental sobre sensoriamento remoto (11)

Mapa Mental sobre sensoriamento remoto (12)

Mapa Mental sobre sensoriamento remoto (13)

Mapa Mental sobre sensoriamento remoto (14)

Mapa Mental sobre sensoriamento remoto (15)

Mapa Mental sobre sensoriamento remoto (16)

Resumo sobre sensoriamento remoto
O sensoriamento remoto é a arte e a ciência de adquirir informações sobre um objeto ou fenômeno sem ter contato físico com ele. Essencialmente, ele funciona detectando e registrando a energia eletromagnética (luz, calor, etc.) refletida ou emitida por um alvo, como a superfície da Terra, a partir de uma distância. Essa energia é captada por sensores, que podem estar em diversas plataformas, como satélites, aviões, drones e mesmo plataformas terrestres.
Os dados coletados pelos sensores são processados e analisados para gerar informações valiosas sobre diversos aspectos do ambiente e do mundo. As aplicações do sensoriamento remoto são vastas e incluem o monitoramento da agricultura, a previsão de desastres naturais, o mapeamento da vegetação, a avaliação da qualidade da água, a identificação de mudanças climáticas e o planejamento urbano.
Os principais tipos de sensoriamento remoto são o passivo e o ativo. O sensoriamento remoto passivo utiliza a energia natural (como a luz solar) refletida ou emitida pelo alvo. Já o sensoriamento remoto ativo envia sua própria energia (como pulsos de radar ou laser) e mede a energia refletida. Essa tecnologia oferece uma perspectiva única, permitindo a observação de áreas remotas, a repetição de observações ao longo do tempo e a coleta de dados em escalas globais, tornando-se uma ferramenta indispensável para a compreensão e o gerenciamento do nosso planeta.