Compilação com os melhores mapas mentais, conceituais, infográficos, diagramas e resumos sobre economia brasileira.
Mapa Mental sobre economia brasileira (1)

Mapa Mental sobre economia brasileira (2)

Mapa Mental sobre economia brasileira (3)

Mapa Mental sobre economia brasileira (4)

Mapa Mental sobre economia brasileira (5)

Mapa Mental sobre economia brasileira (6)

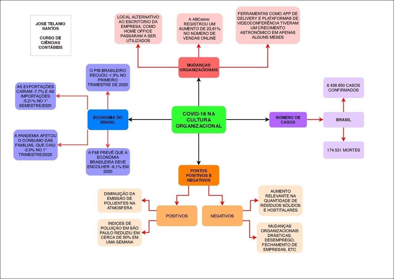
Mapa Mental sobre economia brasileira (7)

Mapa Mental sobre economia brasileira (8)

Mapa Mental sobre economia brasileira (9)

Mapa Mental sobre economia brasileira (10)

Resumo sobre economia brasileira
A economia brasileira é a maior da América Latina e a décima segunda maior do mundo em termos de Produto Interno Bruto (PIB) nominal. Historicamente, o Brasil passou por fases de crescimento e recessão, influenciadas por fatores internos e externos.
No passado, a economia brasileira se baseava principalmente na agricultura e na exportação de commodities. No entanto, a partir do século XX, o país iniciou um processo de industrialização, impulsionado por políticas de substituição de importações. A partir dos anos 1990, com a abertura econômica, o Brasil passou por um período de estabilização com o Plano Real, que controlou a inflação.
A economia brasileira enfrenta desafios significativos, como a desigualdade social, a burocracia e a dependência de commodities. A inflação, embora controlada, ainda exige atenção constante. A taxa de câmbio flutuante e as flutuações do mercado financeiro internacional impactam diretamente a economia.
Nos últimos anos, o Brasil tem investido em infraestrutura, tecnologia e energias renováveis, buscando diversificar sua economia e aumentar a produtividade. O setor de serviços tem crescido significativamente, representando uma parcela importante do PIB. O país também busca atrair investimentos estrangeiros e fortalecer suas relações comerciais com outros países, visando um crescimento econômico sustentável e inclusivo. O futuro da economia brasileira dependerá de reformas estruturais, políticas econômicas eficazes e da capacidade de lidar com os desafios globais.