Compilação com os melhores mapas mentais, conceituais, infográficos, diagramas e resumos sobre formas de governo.
Mapa Mental sobre formas de governo (1)

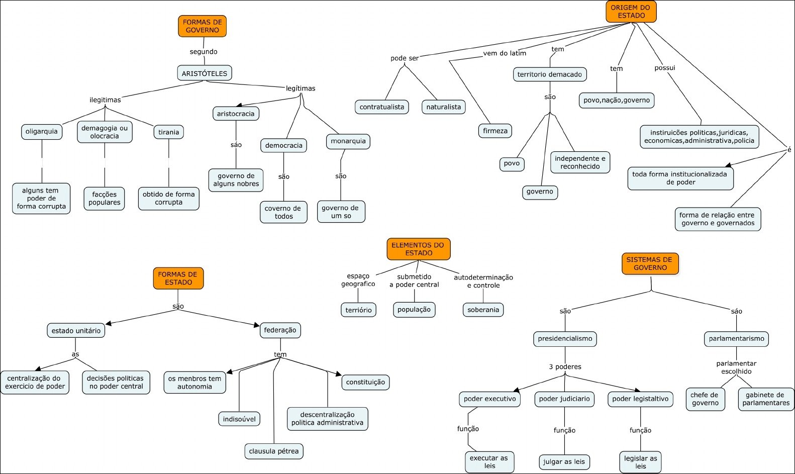
Mapa Mental sobre formas de governo (2)

Mapa Mental sobre formas de governo (3)

Mapa Mental sobre formas de governo (4)

Mapa Mental sobre formas de governo (5)

Mapa Mental sobre formas de governo (6)

Mapa Mental sobre formas de governo (7)

Mapa Mental sobre formas de governo (8)

Mapa Mental sobre formas de governo (9)

Mapa Mental sobre formas de governo (10)

Resumo sobre formas de governo
As formas de governo representam as diversas maneiras pelas quais o poder político é estruturado e exercido em um Estado. Elas se diferenciam principalmente pela distribuição do poder, a relação entre governantes e governados, e a participação popular na tomada de decisões.
As principais formas de governo incluem a Monarquia, na qual o poder é geralmente hereditário e concentrado em um monarca (rei, rainha, imperador); a Aristocracia, onde o poder é exercido por uma elite (nobreza, grupo seleto); a Oligarquia, com o poder concentrado em um pequeno grupo, muitas vezes por meio de riqueza, poder militar ou influência política; a Democracia, em que o poder reside no povo, que o exerce diretamente (Democracia Direta) ou por meio de representantes eleitos (Democracia Representativa).
Outras formas importantes incluem a República, um sistema em que o chefe de Estado é eleito, e não hereditário, e a Ditadura, caracterizada pela concentração do poder em um único indivíduo ou grupo, com supressão de direitos e liberdades individuais.
A escolha da forma de governo é influenciada por fatores históricos, sociais, culturais e econômicos de cada sociedade. Cada forma possui suas vantagens e desvantagens, afetando a estabilidade política, a justiça social, o desenvolvimento econômico e a qualidade de vida dos cidadãos. A compreensão das diferentes formas de governo é crucial para analisar e compreender a dinâmica política em diferentes países e ao longo da história.