Compilação com os melhores mapas mentais, conceituais, infográficos, diagramas e resumos sobre História da psicologia.
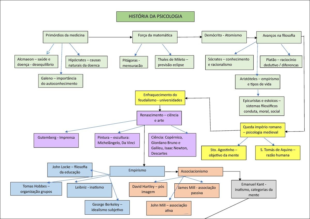
Mapa Mental sobre História da psicologia (1)

Mapa Mental sobre História da psicologia (2)

Mapa Mental sobre História da psicologia (3)

Mapa Mental sobre História da psicologia (4)

Mapa Mental sobre História da psicologia (5)

Resumo sobre História da psicologia
A história da psicologia é uma jornada fascinante que acompanha a evolução da compreensão humana sobre a mente e o comportamento. Suas raízes remontam à filosofia grega antiga, com pensadores como Platão e Aristóteles debatendo sobre a natureza da alma e da consciência.
O século XIX marcou o nascimento formal da psicologia como ciência. Wilhelm Wundt estabeleceu o primeiro laboratório de psicologia em Leipzig, Alemanha, em 1879, utilizando a introspecção para estudar a experiência consciente. Paralelamente, o funcionalismo surgiu nos Estados Unidos, com William James, focando no propósito e na adaptação dos processos mentais.
No início do século XX, o behaviorismo, liderado por John B. Watson e B.F. Skinner, dominou a psicologia. Os behavioristas se concentraram no comportamento observável, negligenciando a mente interna, enfatizando o papel do ambiente na formação do comportamento através do condicionamento.
Em resposta ao behaviorismo, a psicanálise de Sigmund Freud emergiu, explorando o inconsciente e suas influências nos pensamentos, emoções e comportamentos. A psicanálise lançou luz sobre traumas da infância e a importância das experiências passadas.
A partir da década de 1950, a psicologia humanista, com figuras como Abraham Maslow e Carl Rogers, surgiu como uma terceira força, enfatizando o potencial humano, a autorrealização e a experiência subjetiva.
A psicologia cognitiva, que ganhou proeminência a partir da década de 1960, retornou ao estudo dos processos mentais, utilizando modelos computacionais e metodologias experimentais para entender a memória, a atenção, a linguagem e o pensamento.
Hoje, a psicologia continua a evoluir, integrando diversas perspectivas, como a neurociência, a psicologia evolutiva e a psicologia positiva, buscando compreender a complexidade da mente e do comportamento humano em toda a sua extensão.