Compilação com os melhores mapas mentais, conceituais, infográficos, diagramas e resumos sobre homo habilis.
Mapa Mental sobre homo habilis (1)

Mapa Mental sobre homo habilis (2)

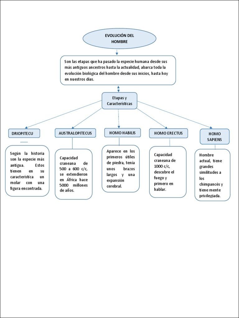
Mapa Mental sobre homo habilis (3)

Mapa Mental sobre homo habilis (4)

Mapa Mental sobre homo habilis (5)

Mapa Mental sobre homo habilis (6)

Mapa Mental sobre homo habilis (7)

Mapa Mental sobre homo habilis (8)

Mapa Mental sobre homo habilis (9)

Mapa Mental sobre homo habilis (10)

Mapa Mental sobre homo habilis (11)

Mapa Mental sobre homo habilis (12)

Resumo sobre homo habilis
O Homo habilis, que significa “homem habilidoso”, representa um dos primeiros membros do gênero Homo e é uma peça chave na compreensão da evolução humana. Habitou a África Oriental e Meridional entre 2,8 e 1,5 milhões de anos atrás, coexistindo com outros hominíneos como os australopitecíneos.
Uma das características mais marcantes do Homo habilis é a associação com as primeiras ferramentas de pedra lascada, a chamada indústria Olduvaiense. Essas ferramentas rudimentares, como seixos lascados e lascas afiadas, indicam uma capacidade de manipular objetos e planejar ações, um passo significativo no desenvolvimento da inteligência.
Em comparação com os australopitecíneos, o Homo habilis apresentava um cérebro maior, com um volume craniano que variava de 500 a 800 centímetros cúbicos. Essa expansão cerebral, juntamente com as ferramentas de pedra, sugere um comportamento mais complexo, incluindo a capacidade de processar informações e tomar decisões.
A morfologia do Homo habilis também revela traços evolutivos. Seus dentes eram menores do que os dos australopitecíneos, indicando uma dieta possivelmente mais diversificada, incluindo carne, adquirida por meio de caça ou carcaças. Sua postura era mais ereta e suas mãos mostravam maior destreza, permitindo um manuseio mais eficiente de ferramentas.
A descoberta do Homo habilis desafiou as noções preexistentes sobre a evolução humana, demonstrando que a produção de ferramentas e o aumento do tamanho do cérebro foram marcos importantes que emergiram relativamente cedo na história da nossa linhagem. Sua existência nos fornece informações cruciais sobre as adaptações que pavimentaram o caminho para a evolução de espécies mais avançadas de Homo, incluindo o Homo sapiens.