Compilação com os melhores mapas mentais, conceituais, infográficos, diagramas e resumos sobre Legislação de trânsito..
Mapa Mental sobre Legislação de trânsito. (1)

Mapa Mental sobre Legislação de trânsito. (2)

Mapa Mental sobre Legislação de trânsito. (3)

Mapa Mental sobre Legislação de trânsito. (4)

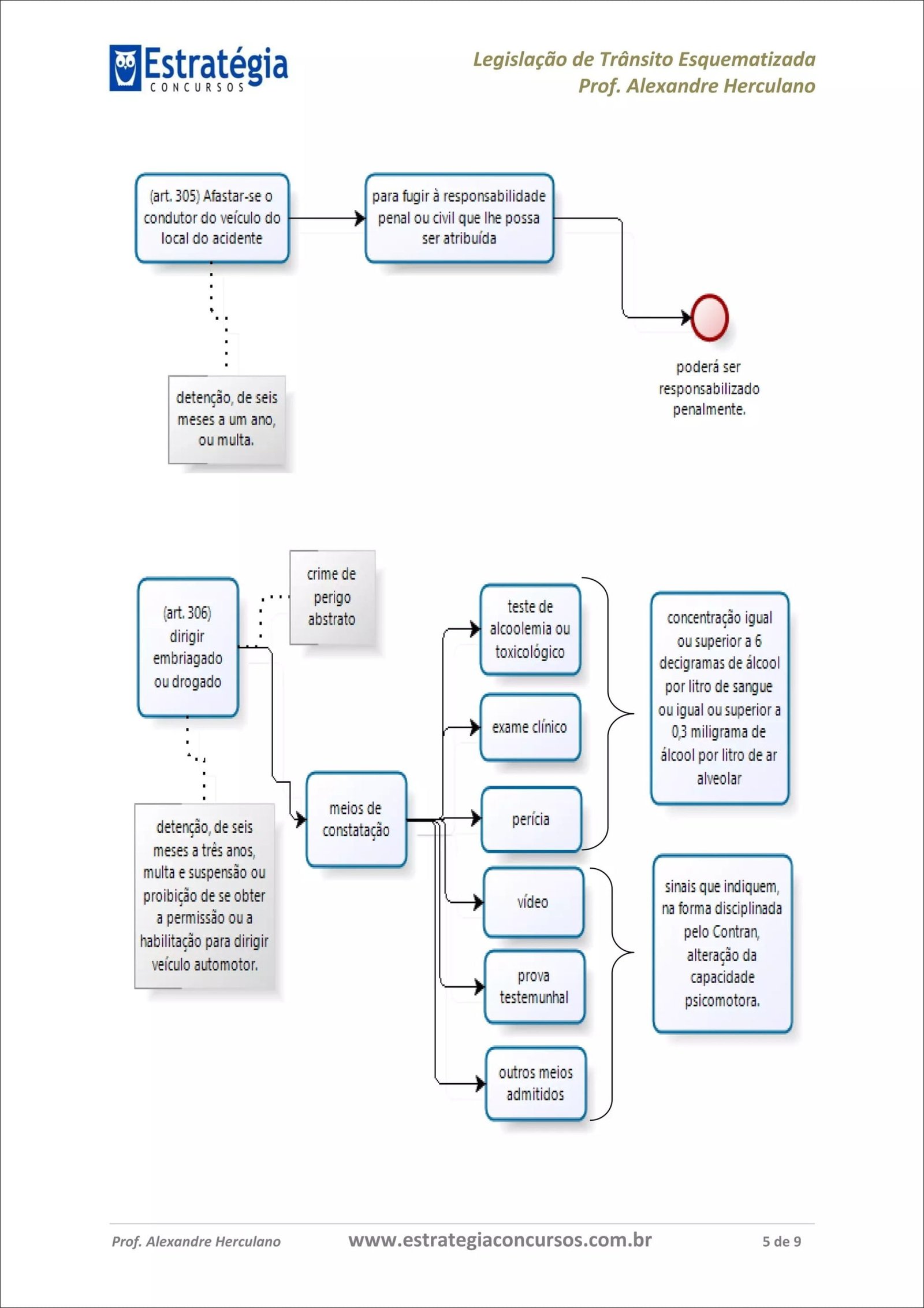
Mapa Mental sobre Legislação de trânsito. (5)

Mapa Mental sobre Legislação de trânsito. (6)

Mapa Mental sobre Legislação de trânsito. (7)

Mapa Mental sobre Legislação de trânsito. (8)

Mapa Mental sobre Legislação de trânsito. (9)

Resumo sobre Legislação de trânsito.
A legislação de trânsito é o conjunto de leis e normas que regulam a circulação de veículos e pedestres em vias públicas. Seu objetivo principal é garantir a segurança, a organização e a fluidez do tráfego, protegendo a vida e o bem-estar de todos os usuários das vias. Essa legislação abrange diversas áreas, desde as regras de circulação e sinalização até as penalidades por infrações e as responsabilidades em caso de acidentes.
No Brasil, a principal lei que rege o trânsito é o Código de Trânsito Brasileiro (CTB), instituído pela Lei nº 9.503/97. O CTB estabelece as regras para condutores, pedestres e ciclistas, define os tipos de veículos, as categorias de habilitação e as infrações de trânsito, com suas respectivas punições. As multas, a suspensão do direito de dirigir e a cassação da Carteira Nacional de Habilitação (CNH) são algumas das sanções previstas.
Além do CTB, a legislação de trânsito também inclui resoluções do Conselho Nacional de Trânsito (CONTRAN), que complementam e atualizam as normas estabelecidas pelo código. Essas resoluções abordam questões específicas, como o uso de equipamentos de segurança, a fiscalização eletrônica, o transporte de passageiros e cargas perigosas, entre outros aspectos.
A legislação de trânsito está em constante evolução, acompanhando as mudanças no cenário do trânsito e as novas tecnologias. A conscientização e o respeito às leis de trânsito são fundamentais para a prevenção de acidentes e a construção de um trânsito mais seguro e civilizado.