Compilação com os melhores mapas mentais, conceituais, infográficos, diagramas e resumos sobre lesão celular.
Mapa Mental sobre lesão celular (1)

Mapa Mental sobre lesão celular (2)

Mapa Mental sobre lesão celular (3)

Mapa Mental sobre lesão celular (4)

Mapa Mental sobre lesão celular (5)

Mapa Mental sobre lesão celular (6)

Mapa Mental sobre lesão celular (7)

Mapa Mental sobre lesão celular (8)

Mapa Mental sobre lesão celular (9)

Mapa Mental sobre lesão celular (10)

Mapa Mental sobre lesão celular (11)

Mapa Mental sobre lesão celular (12)

Mapa Mental sobre lesão celular (13)

Mapa Mental sobre lesão celular (14)

Mapa Mental sobre lesão celular (15)

Mapa Mental sobre lesão celular (16)

Mapa Mental sobre lesão celular (17)

Mapa Mental sobre lesão celular (18)

Mapa Mental sobre lesão celular (19)

Mapa Mental sobre lesão celular (20)

Resumo sobre lesão celular
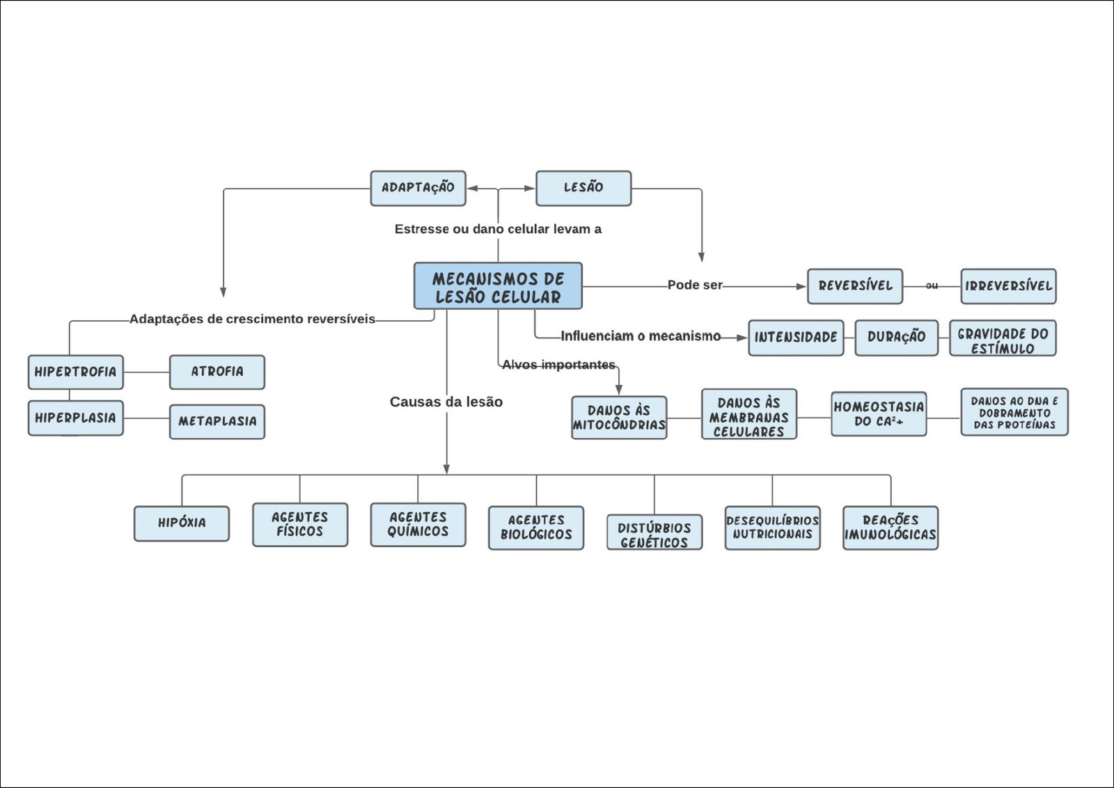
A lesão celular é um processo complexo que se inicia quando as células são expostas a estresses que ultrapassam sua capacidade de se adaptar. Esses estresses, que podem ser físicos, químicos, biológicos ou deficiências nutricionais, podem perturbar o funcionamento celular normal, levando à lesão.
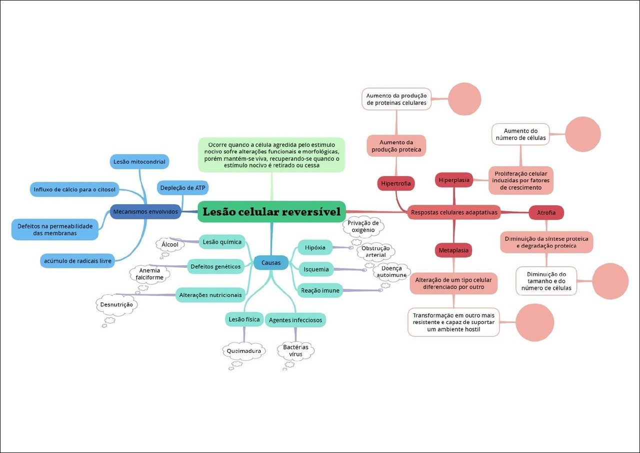
A lesão celular pode ser reversível ou irreversível, dependendo da intensidade e duração do agressor, bem como da capacidade de adaptação da célula. As lesões reversíveis geralmente envolvem alterações funcionais e estruturais leves, como edema celular, acúmulo de gordura e alterações na atividade metabólica. Se o estresse for removido, a célula pode se recuperar e voltar ao seu estado normal.
No entanto, se o estresse persistir ou for severo, a lesão pode progredir para lesão celular irreversível, levando à morte celular. A morte celular pode ocorrer por necrose, um processo inflamatório e desordenado, ou por apoptose, uma morte celular programada e organizada. A necrose geralmente é causada por lesões severas e resulta na liberação de conteúdo intracelular, o que pode levar à inflamação. A apoptose, por outro lado, é um processo controlado que não provoca inflamação.
Compreender os mecanismos da lesão celular é crucial para diagnosticar e tratar doenças, pois muitas patologias resultam, direta ou indiretamente, da lesão e morte celular. A investigação nesse campo busca identificar os fatores que influenciam a suscetibilidade celular à lesão, bem como desenvolver estratégias para prevenir ou reverter o processo.