Compilação com os melhores mapas mentais, conceituais, infográficos, diagramas e resumos sobre Projeto Genoma Humano.
Mapa Mental sobre Projeto Genoma Humano (1)

Mapa Mental sobre Projeto Genoma Humano (2)

Mapa Mental sobre Projeto Genoma Humano (3)

Mapa Mental sobre Projeto Genoma Humano (4)

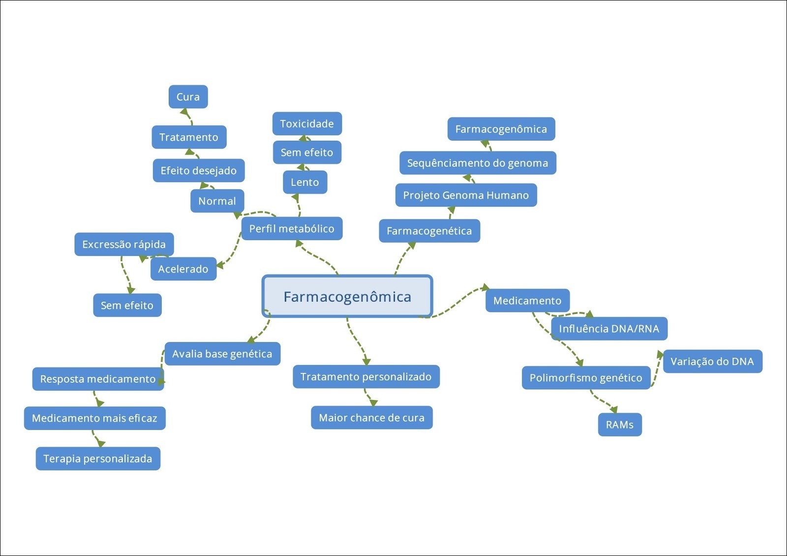
Mapa Mental sobre Projeto Genoma Humano (5)

Mapa Mental sobre Projeto Genoma Humano (6)

Resumo sobre Projeto Genoma Humano
O Projeto Genoma Humano (PGH), um esforço científico colaborativo internacional lançado em 1990 e concluído em 2003, foi uma iniciativa ambiciosa destinada a mapear o genoma humano – o conjunto completo de instruções genéticas contidas no DNA humano. Liderado principalmente pelos Estados Unidos, Reino Unido, França, Alemanha, Japão e China, o projeto visava determinar a sequência de todos os três bilhões de pares de bases de DNA que compõem o genoma, identificar e mapear todos os genes humanos e tornar esses dados acessíveis ao público.
O PGH revolucionou a biologia molecular e a medicina. Sua conclusão resultou na criação de um mapa genético detalhado, fornecendo um “manual de instruções” para o corpo humano. Isso abriu portas para avanços sem precedentes, como a identificação de genes relacionados a doenças, o desenvolvimento de diagnósticos mais precisos e o avanço da terapia gênica.
Os dados gerados pelo PGH também impulsionaram o desenvolvimento de novas tecnologias de sequenciamento e análise de dados, tornando o sequenciamento genético mais rápido, barato e acessível. Além disso, o projeto estimulou debates éticos e sociais sobre questões como privacidade genética, discriminação com base em informações genéticas e a propriedade de genes. O Projeto Genoma Humano marcou um ponto de virada na história da ciência, pavimentando o caminho para a era da genômica e transformando nossa compreensão da vida.