Compilação com os melhores mapas mentais, conceituais, infográficos, diagramas e resumos sobre vigilância sanitária.
Mapa Mental sobre vigilância sanitária (1)

Mapa Mental sobre vigilância sanitária (2)

Mapa Mental sobre vigilância sanitária (3)

Mapa Mental sobre vigilância sanitária (4)

Mapa Mental sobre vigilância sanitária (5)

Mapa Mental sobre vigilância sanitária (6)

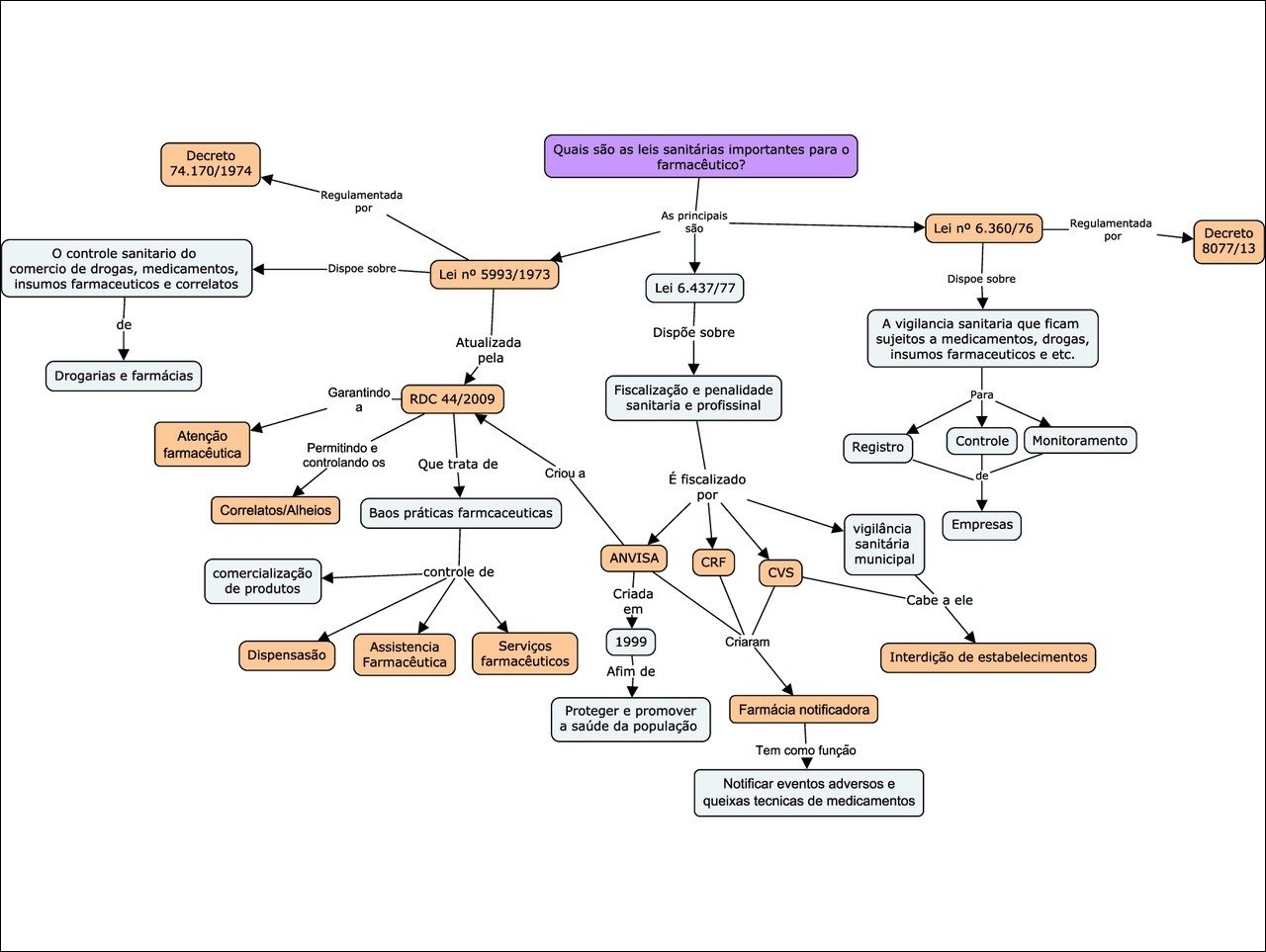
Mapa Mental sobre vigilância sanitária (7)

Mapa Mental sobre vigilância sanitária (8)

Mapa Mental sobre vigilância sanitária (9)

Mapa Mental sobre vigilância sanitária (10)

Mapa Mental sobre vigilância sanitária (11)

Mapa Mental sobre vigilância sanitária (12)

Mapa Mental sobre vigilância sanitária (13)

Mapa Mental sobre vigilância sanitária (14)

Mapa Mental sobre vigilância sanitária (15)

Mapa Mental sobre vigilância sanitária (16)

Mapa Mental sobre vigilância sanitária (17)

Mapa Mental sobre vigilância sanitária (18)

Mapa Mental sobre vigilância sanitária (19)

Mapa Mental sobre vigilância sanitária (20)

Resumo sobre vigilância sanitária
A vigilância sanitária é um conjunto de ações preventivas e fiscalizatórias, exercidas pelo Estado, para proteger e promover a saúde da população. Seu objetivo central é garantir a qualidade e segurança de produtos, serviços e ambientes que possam influenciar a saúde humana, desde alimentos e medicamentos até saneamento básico e controle de vetores.
Essas ações abrangem desde o monitoramento de riscos e inspeções em estabelecimentos (como hospitais, restaurantes, farmácias e indústrias) até a educação em saúde e a investigação de surtos e agravos. A vigilância sanitária atua em diversas áreas, incluindo alimentos, medicamentos, cosméticos, saneamento, sangue, produtos para saúde, agrotóxicos e saúde ambiental.
As atividades de vigilância sanitária são regulamentadas por leis e normas específicas, que estabelecem padrões de qualidade, segurança e boas práticas a serem seguidas pelos estabelecimentos e empresas. Os fiscais sanitários são os profissionais responsáveis por aplicar essas normas, autuando, interditando ou embargando produtos e serviços que não atendam aos requisitos.
Ao garantir a segurança de alimentos e medicamentos, controlar doenças infecciosas e promover ambientes saudáveis, a vigilância sanitária desempenha um papel crucial na prevenção de doenças, na redução de riscos à saúde e na melhoria da qualidade de vida da população. Ela atua como uma ferramenta essencial para a proteção do direito à saúde, fiscalizando e controlando os riscos relacionados aos produtos e serviços que consumimos e aos ambientes em que vivemos.